数字化转型的过程不是机械简单性的线性组合,而是由一系列分叉、突变、自组织等复杂行为组成,是一个复杂性系统演变的过程。本文从架构的理念出发,构建制造业数字化转型架构,并基于参考架构给出评估制造业数字化转型发展过程的评估框架和评估指标体系,以指导和帮助企业数字化转型实践。
1 参考架构
企业转型是一个涉及到多层级、多方面的复杂系统工程,架构是界定多对象关系的一种理论,能很好地诠释、定义和描述对象及对象间关系,本节将从参考工业 4.0、工业互联网、智能制造、两化融合等体系架构出发,深入分析我国制造业数字化转型基础和发展需求,围绕价值(“为什么”)、能力(“有什么”)和要素(“用什么”)3 个基本问题,从价值驱动、能力驱动和要素驱动出发构建制造业数字化转型参考架构,如图 1 所示。

图 1 制造业数字化转型参考架构
价值驱动:明确价值主张是转型发展的起点,过程中需要兼顾员工、企业、客户、供应链企业间、产业链企业间等利益相关方的诉求,为利益相关方提供创造价值的产品和服务,包括聚焦岗位的操作效率、着眼专业的业务效能、瞄准用户的客户价值、平台视野的产业生态。
能力驱动:数字经济时代,企业为应对内外部环境变化的不确定性,关注重点逐步从数字化智能化设备设施的引入、管理流程再造和组织优化,转变为企业动态能力提升上来。能力驱动的演进分别为技术应用、业务优化、全生命周期一体化和产业链协同等能力。
要素驱动:新一代信息技术向制造业全要素、全价值链、全产业链的渗透和融合,催生出数据这一新的生产要素,并以数据的自动流动带动技术、业务流程、组织结构的互动创新和持续优化,不断提高制造资源的配置效率。要素驱动包括数据集成、流程协同、数据驱动、业务/场景驱动。
2 评估框架
参考架构为转型发展提供了框架,给出了基本的、可定义的模块或组件,为有力引导制造业数字化转型还需提供一套客观、科学的评价体系,本文在分析、汲取两化融合和数字化评估的基础上,结合企业数字化转型实际,给出此评估框架。
2.1 基本原则
(1)科学性。评估框架结构应相对稳定,能够反映数字化发展阶段,指明发展路径。评估指标应能够表征数字化转型的内涵和特征。
(2)实效性。借鉴先进实用的评估方法,吸取优秀实践和典型案例经验,以评估企业数字化转型的能力与效益为重点。
(3)可操作性。评估指标宜易于选取,指标体系宜易于构建。评估数据宜易采集、可分析。
(4)可扩展性。随着数字化转型持续深入,可在总体框架下进行适时调整和修订。
(5)差异性。制造业不同细分行业、不同数字化发展水平的企业可基于评估框架和评估指标体系做适应性调整,以体现行业特点。
2.2 评估框架
评估框架包括战略与基础评估、水平与能力评估、效能与效益评估 3 个部分(见图 2)。战略与基础评估包括战略与组织、数字化基础等两个主要评估内容,水平与能力评估包括数字技术应用、业务集成、企业综合集成、产业协同创新等 4 个主要评估内容,效能与效益评估内容包括质量、成本、效率、创新、经济和社会效益等 6 个主要评估内容。

图 2 评估框架
3 评价指标体系
3.1 战略与组织
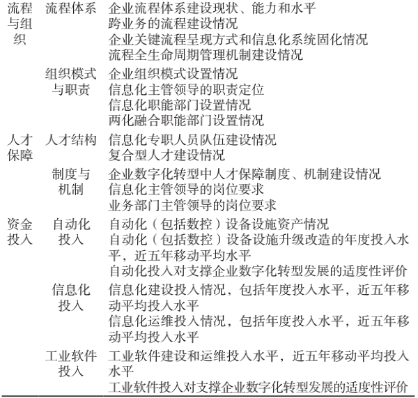
旨在通过评估企业发展规划制定与执行和基础资源建设,衡量企业数字化转型基础资源支持的水平适度性,主要评估内容包括发展战略、流程与组织、人才保障和资金投入等,具体见表 1。
表 1 战略与组织评价指标

3.2 数字化基础
旨在通过评估与数据相关基础设施建设情况,衡量企业数字化转型的数据基础保障的水平适度性,主要评估内容包括数据标准化、基础设施、信息安全等,具体见表 2。
表 2 数字化基础评价指标

3.3 数字技术应用
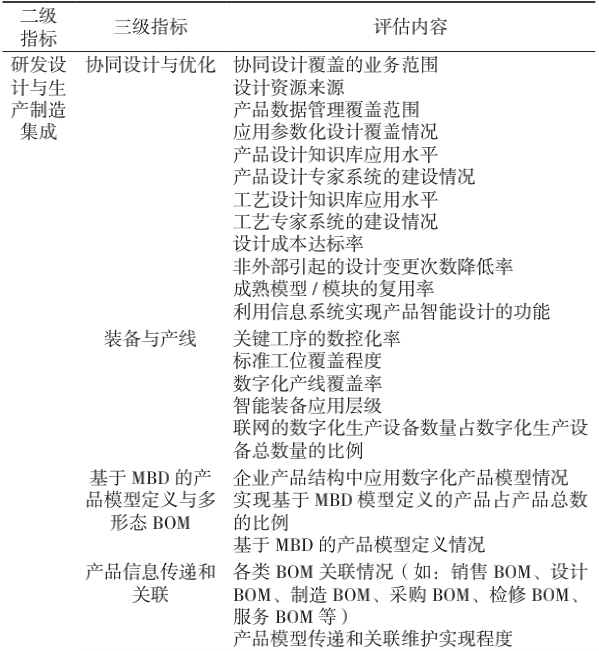
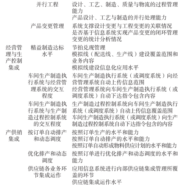
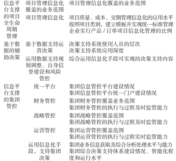
旨在通过评估数字化技术在研发设计、生产制造、经营管理、市场服务等企业内部各环节的应用和系统集成情况,衡量数字化技术在内部价值链各环节应用的水平与能力级别,主要评估内容包括研发设计、生产制造、经营管理、市场服务、信息系统集成等,具体见表 3。
表 3 数字技术应用评价指标


3.4 业务集成
旨在通过评估企业跨部门、跨业务环节的业务衔接和集成情况,衡量业务数据集成、业务流程贯通、过程量化管理、基于数据的辅助决策、产品与服务数字化的水平与能力级别,主要评估内容包括研发设计与生产制造集成、经营管理与生产控制集成、产供销集成、快速响应的客户服务、信息平台支撑的项目全生命周期管理、基于数据的辅助决策、信息平台支撑的集团管控、产品与服务数字化等,具体见表 4。
表 4 业务集成评价指标





3.5 企业综合集成
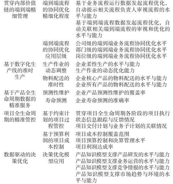
旨在通过评估企业跨部门、跨业务环节的业务优化和变革情况,衡量数据模型驱动业务、业务流程协同优化、过程精准管控、数据驱动的决策优化、数字化产品与服务的水平与能力级别,主要评估内容包括基于数字孪生的协同研制、贯穿内部价值链端到端的精细管理、基于数字化生产线的准时柔性生产、基于产品全生命周期数据的精准服务、项目全生命周期的精准管控、数据驱动的决策优化、数据驱动的集团运营管控、数字化产品与服务等,具体见表 5。
表 5 企业综合集成评价指标



3.6 产业协同创新
旨在通过评估跨企业的业务协同、模式创新和数字化产业情况,衡量信息化环境下企业间业务协同、创新和融合的水平与能力,主要评估内容包括数据驱动的产品全生命周期研制和服务协同管理、基于数据模型的产业链生产精准协同、流程驱动的价值链网络化制造、平台化的服务转型、模型驱动的规模化个性化定制、数字化产业等,具体见表 6。
表 6 产业协同创新评价指标
3.7 效能与效益
质量、成本、效率、转型旨在通过评估企业能力变化情况,经济和社会效益旨在通过评估企业经济和社会效益水平变化情况,具体见表 7。
表 7 业务协同创新评价指标

4 评价方法及应用
(1)权重设置。基于细分行业特点,综合考虑指标重要程度和影响力,采用层次分析法设置各项评价指标的权重,一级指标权重和为 1,各级子指标权重和为 1。
(2)采集数据评分。采集数据有一是定量数据,一是定性数据。定量数据的评分可采用极差标准化法,如公式(1)所示,定性数据的评分可采用德尔菲法等,基于专家知识和经验进行辅助决策。
其中,V i 为第 i 数据采集项的实际值,V 下阈值和 V 上阈值分别为该数据采集项的最小阈值和最大阈值。
(3)各级指标加权评分。上一级指标得分可由其各下一级指标得分加权求和得出。如公式(2)、(3)、(4)所示 :

(4)评估数据及结果的应用。制造企业可依据上述采集数据,结合企业业务实际情况,根据需要在不同指标之间开展对比分析或关联性分析,以准确了解和掌握数字化转型发展的现状、重点、问题及趋势,进而确定数字化转型发展的方向和路径,并形成可行的实施方案。
5 结论与建议
制造业数字化转型包含了企业转型所面对的内外部环境的不确定性、新一代信息技术应用和融合的复杂性、企业动态能力建设和重构的不可预知性,是一个涉及到多层次、多方面的系统工程,一个整体性、系统化的参考架构和评估指标体系对指导制造业数字化转型发展具有十分重要的意义。
本文依据架构的理念,沿着高质量发展这条主线,以建立应对转型过程中变化环境的动态能力为着力点,从价值、要素和能力维度构建制造业数字化转型参考架构,并基于参考架构给出评估制造业数字化转型发展过程的评估框架和评估指标体系,以指导和帮助企业数字化转型实践。
制造企业在推进数字化转型过程中应加强数字化转型的评估诊断,以周期性开展评估诊断为工作抓手,全面掌握企业数字化转型现状,优化调整数字化转型策略和措施,引导新一代信息技术在企业研发、生产、管理和服务等全流程和产业链各环节的深度应用,推动企业数字化水平和效益水平的双提升。


